取消静音
听新闻
近日,安徽合肥一栋评估价为1.3亿元的房屋,被北京西城区人民法院以1元底价拍卖,最终成交价仅1.8万元,成交价与评估价的巨大反差引起广泛关注和批评。
8月7日,拍卖平台删除了关于本次变卖的全部内容。
目前,该拍卖已被法院撤销。西城区人民法院表示,法院对这一事件特别重视,正对组织人员认真核查,肯定会给公众一个满意答案。
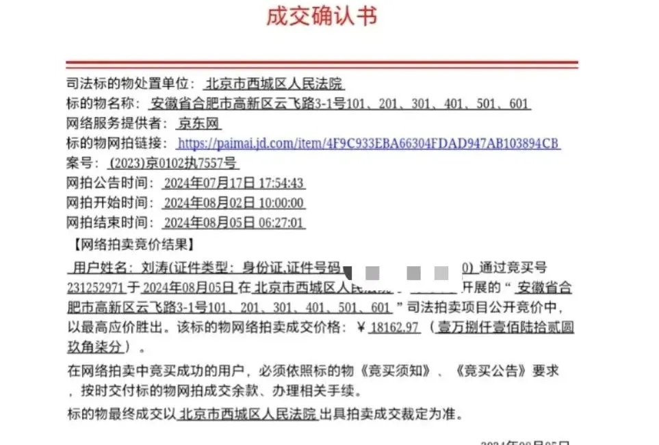
拍卖成交确认书显示,本次竞买者是一个名叫刘涛的自然人。
8月13日,在接受记者采访时,刘涛否认了其有特殊背景,“直到法院电话通知撤销本次拍卖,我才相信这一切都是真的。”

【1】整栋6层楼房被1.8万元变卖
7月7日起,北京市西城区人民法院在京东资产交易平台发布公告,对安徽合肥一栋房屋进行公开变卖活动。该房屋总层数为6层,评估对象所在楼层为1-6层,总建筑面积为9550.64平方米,房屋结构为钢筋混凝土,规划用途为工业。
该公告显示,拍卖房产系刑事案件涉案财物,此前遭遇两次流拍。该房产经最后一次拍卖未能成交,故北京市西城区人民法院进行无保留价拍卖。参考价为13057.6350万元,变卖价为1元,变卖预缴款为1元,保证金为0.2元,增加幅度为0.01元。

8月2日10时,拍卖开始,很快便有人出1元钱竞买,每次出价的加价幅度为0.01元。
经历了2天多的竞价,8月5日06:10:13时,拍卖结束,该标的最终应价为18161.97元。
建筑总面积9550.64平方米、市场价为1.3亿元的厂房,被1元钱变卖,最终变卖成交价仅有1.8万元,每平方米房价不足2元。
该建筑高6层,占地约5亩,位于合肥市高新区云飞路,目前为安徽日竞控制技术有限公司(简称日竞公司)租用的生产、办公场地。

被变卖的这一巨额厂房的债权人之一是合肥市民刘青安。8月6日,刘青安告诉大皖新闻,这个巨额厂房现任产权人欠他3000多万元,他希望通过竞买取得该厂房的产权。令他意外的是:“整栋的6层楼房竟然被1.8万元变卖成交了!”
8月7日,京东拍卖平台上有关本次变卖的内容被删除。西城区人民法院的工作人员告诉记者,法院领导对这一事件特别重视,正对组织人员认真核查,肯定会给公众一个满意答案。
【2】竞买者已向法院转款,计划申请执行异议
拍卖成交确认书显示,本次竞买者是一个名叫刘涛的自然人。据澎湃新闻,刘涛在接受采访时否认了其有特殊背景。
刘涛自述,其出生于1997年,目前是青岛一家企业的上班族。因为偶然原因,从网络上了解到这次拍卖,就按照法院的要求参与了这次拍卖。
面对其身份的质疑,刘涛说:“这个无可厚非,我要是他们,我也会这么认为。”
刘涛表示,拍卖结束当天,自己拿到京东拍卖平台的《成交确认书》。《成交确认书》显示,标的物最终成交以北京市西城区人民法院出具拍卖成交裁定为准。

刘涛说,拍卖成功后并未感到高兴,“反而是焦虑,我担心遇到诈骗。”
他还表示,8月7日上午,西城区法院一位法官电话通知撤销本次拍卖,“找我要地址,说给我邮寄书面通知,直到这时,我才相信本次拍卖是真的。”
8月7日下午,刘涛按照拍卖规则,向西城区法院的公开账号转款。银行转账记录显示,交易时间是13时11分03秒,金额为18161.97元。
刘涛表示,他计划先申请执行异议,如果没有结果,再申请行政复议。
【3】律师:一分钱加价幅度与不动产价值悬殊
整栋6层的楼房起拍价仅1元,加价幅度更是低至1分钱,这是否会影响拍卖的公正性和竞争性?
此前已有地方法院规定刑事涉案财物1元起拍。浙江省高级人民法院发布的《浙江省法院刑事案件涉案财物网络司法拍卖工作规程》的第八条规定,刑事涉案财物网络拍卖不限制竞买人数量,以拍定为原则,实行一元起拍、价高者得的竞价规则。
此前也有起拍价1元、加价幅度1分钱的案例。
不过,和泰律师事务所律师刘涛认为,虽然设定的1元起拍价已非常低,但毕竟设定了起拍价,这很可能会影响到对加价幅度的限制,最终导致变相限定了拍卖总价,没有充分体现市场价。
河南泽槿律师事务所主任付建认为,1元起拍、1分钱作为加价幅度在拍卖不动产时非常少见。1分钱加价幅度不符合市场规律,与不动产价值悬殊,可能会侵犯债权人利益,并使拍卖失去公正性和竞争性。
另外,对于法院撤销拍卖订单,付建认为,法院此次撤销订单有一定的合法性,主要原因在于此次拍卖的定价和加价幅度不符合常理,拍卖价格与房屋价值有较大悬殊,违反了公开、公平、公正、诚实信用的原则。
热点推荐
分享成功
相关推荐