听新闻
10月10日,全国首条新型婚育文化街在长沙市开福区潮宗街落成。街道设立红娘小筑、“嫁校”、姻缘台等多处新型婚育文化装置场景,吸引游客拍照打卡。

一位在活动现场亲自体验过的游客告诉九派新闻,这条文化街的布置很有传统文化氛围,布景也特别适合拍照。“印象最深的是那个‘嫁校’,我进去参与了婚育知识问答,体验了‘孕妇分娩’装置,让我明白生孩子有多不容易,同时还被科普了许多婴幼儿的专业知识。”现场工作人员告诉这位游客,目前还处于活动开展的初期,后续的活动将更加完善多元。
提及现场参观体验,该游客称,活动非常有意思,也很有意义,推荐大家参与。
据《长沙晚报》,备受关注的“嫁校”成为街道网红打卡点。“嫁校”取驾校的谐音,同样设置了科目一至科目四闯关打卡环节。在四个科目中,游客可以参与新婚育文化知识问题问答、分娩体验、育儿体验等活动,不仅串联起了爱情不同阶段的美好旅程,更是弘扬新型婚育文化的重要阵地。

此外,本次文化节启动仪式还邀请了非遗传人制作婚育文化精美陶瓷礼品赠送给现场游客。文化街同时举办了古风表演、巡游、摄影等活动,旨在借助网红长沙的人气与流量,以年轻人喜欢的创意方式宣传婚育文化。

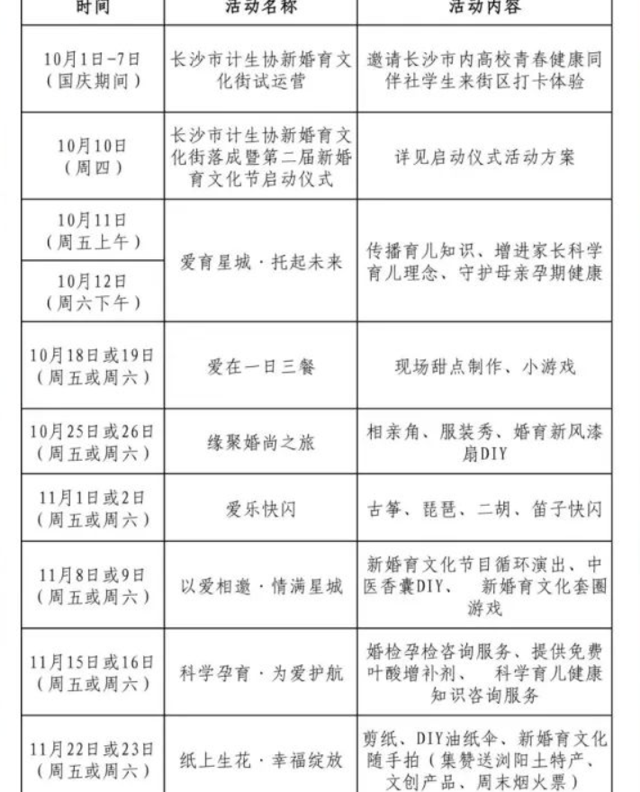
据长沙市计划生育协会介绍,本次新型婚育文化节将持续至11月23日,逢周末举行“爱育星城·托起未来”“爱在一日三餐”“缘聚婚尚之旅”“纸上生花·幸福绽放”等主题活动,在全市掀起新型婚育文化宣传热潮,大力营造生育友好社会氛围,助力人口高质量发展。
实习记者:郝珂
记者:杨冰钰
分享成功
相关推荐
参与评论积分 龙珠商城兑好礼
打开华龙网查看全部评论 >