听新闻
新黄河记者:陈思
近日,一家长发帖称,湖南怀化辰溪县一中要求家长必须绑定一款小程序,才可查分,而这款小程序一学期收费350元,学校虽称自愿,老师却多次催促家长绑定。4月29日,辰溪县教育局回应新黄河记者称,此事系家长误解,该小程序可免费查分,目前已要求停用该小程序。

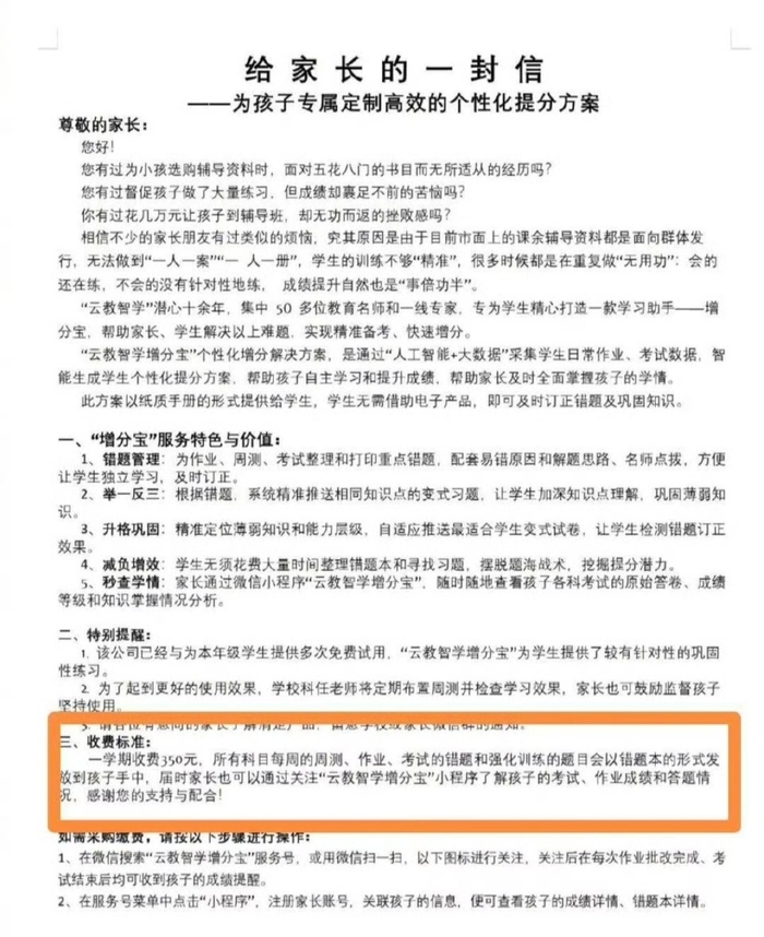
据扬子晚报报道,一名家长发帖质疑称,湖南怀化市辰溪县第一中学要求高二年级家长绑定一款名叫“云教智学增分宝”学习助手的小程序,否则无法查看孩子考试成绩和作业批改结果,该助手一学期收费350元。

该家长称,学校称助手可帮助学生精准备考、快速增分,还能生成个性化提分方案,虽称自愿,但老师多次在家长群催促。据学校发放的“给家长的一封信”称,该助手由50多位名师专家打造,且已提供免费试用,一学期收费350元。该家长已向12345和省级教育主管部门反映,尚未收到反馈。

4月29日,辰溪县教育局工作人员回应新黄河记者称,此事系家长与教师沟通中产生了误解,并非强制家长绑定该小程序,单独查看成绩的功能是不收费的,家长也可以向教师查询孩子成绩。
该工作人员介绍称,当地不少学生是留守儿童,一些家长在外务工,可以从该小程序上查看孩子成绩,而且单独的查询成绩功能是免费的。
至于是否为免费试用一段时间、后续收费,该工作人员也予以否认,称因产生这样的误会,为了避免再次出现类似情况,目前已要求学校停用该小程序,家长如想查阅孩子成绩,可以在微信上咨询老师。
分享成功
相关推荐
参与评论积分 龙珠商城兑好礼
打开第1眼TV-华龙网查看全部评论 >