路径有变化,可能提前!台风“贝碧嘉”将在上海到福建北部一带沿海登陆
2024-09-13 09:54:55 来源: 橙柿互动
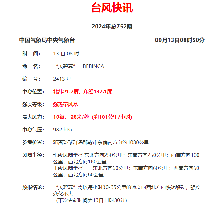
今年第13号台风“贝碧嘉”(强热带风暴级)的中心今天(13日)早晨8点钟位于琉球群岛那霸市东偏南方向约1080公里的西北太平洋洋面上,中心附近最大风力有10级(28米/秒),中心最低气压为982百帕,七级风圈半径100-250公里,十级风圈半径60公里。


预计,“贝碧嘉”将以每小时25公里左右的速度向西北方向移动,强度逐渐增强,14日夜间穿过琉球群岛移入东海东部海面,之后向浙闽沿海靠近,并将于15日夜间至16日早晨在上海到福建北部一带沿海登陆(强台风级,14-15级,42-48米/秒),之后强度逐渐减弱。
和昨天预报的“16日凌晨至上午在浙江至福建北部一带沿海登陆”,时间地点都有变化。

从目前预报来看,“贝碧嘉”或会成为“莫兰蒂”之后中秋假期登陆我国的最强台风,甚至可能超过“莫兰蒂”。
昨晚,中国气象频道气象分析师信欣表示:9月12日晚,贝碧嘉还在发展中,未来至少是强台风,也有可能冲到超强台风强度的下限。12日晚中央气象台和日本气象厅对后期的路径预报有所提速,中央气象台把登陆时间报在15日夜间-16日晨,登陆浙江概率最大。目前我国报的移速最快,15日20时就已经登陆浙江,美国报稍慢于我国,16日2时前后登陆,欧洲报目前移速最慢,16日8时还在浙江南部近海未登陆。


后期根据台风强度、副高强度,并结合实际移速和数值预报检验偏差,来推定。如果台风和副高两者都强,之间的气压梯度力大,引导气流强,利于台风移速加快,登陆时间提前。反之台风弱,台风移速可能放缓。
“贝碧嘉”有何特点?影响几何?结合最新气象预报,浙江省水文中心研判——
· 强度大、移速快。
未来几天,预计“贝碧嘉”将以每小时25公里左右的速度向西北转偏西方向移动,强度逐渐增强,登陆时中心附近最大风力有14~16级(强台风级或超强台风级)。
浙江省水文中心根据此次台风登陆点、路径和强度分析,“贝碧嘉”与2012年在象山登陆的“海葵”,2018年在温岭登陆的“魔羯”,2019年在温岭登陆的“利奇马”相似。
· 叠加中秋天文大潮汛等不利影响。
中秋正值天文大潮汛,遭遇台风暴潮增水,两者叠加会导致较为明显的高潮位,沿海地区将出现大风大浪现象,防御形势更为严峻。
· 预计浙东沿海部分江河可能发生超警洪水。
7月4日出梅以来,浙江全省降雨量较常年偏少,受近期热带低压影响,浙北地区有短时集中强降雨。目前,浙江省主要江河控制站均在警戒水位以下,浙江省各大中型水库水位均在汛限水位以下。预计台风影响期间,浙东沿海部分江河可能发生超警洪水。
责任编辑:赵秋云




发言请遵守新闻跟帖服务协议

