2025年重庆市普通高校“专升本”统一选拔考试大纲发布
2024-10-24 12:25:00 来源: 重庆教育
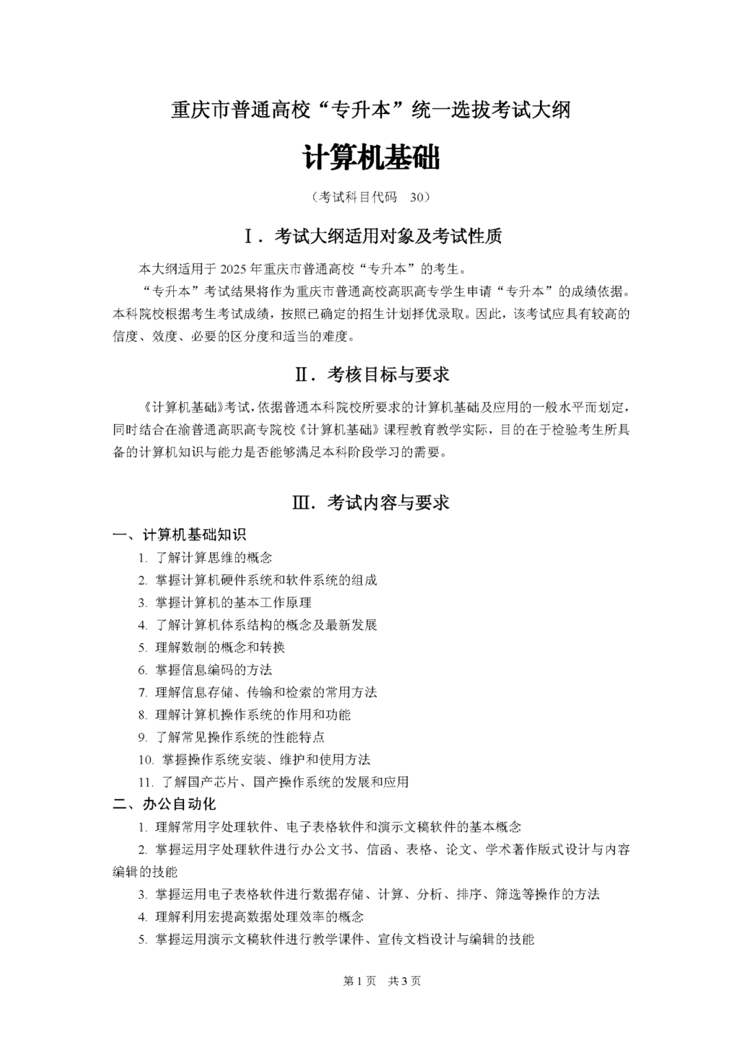
“专升本”考试结果将作为重庆市普通高校高职高专学生申请“专升本”的成绩依据。本科院校根据考生考试成绩,按照已确定的招生计划择优录取。因此,该考试应具有较高的信度、效度和必要的区分度与适当的难度。
《重庆市普通高校“专升本”统一选拔考试大纲(2025年版)》现已发布,这是准备参加2025年“专升本”考试考生复习备考的权威参考资料,小育今天为同学们带来《大纲》的完整内容。
大学语文




大学英语


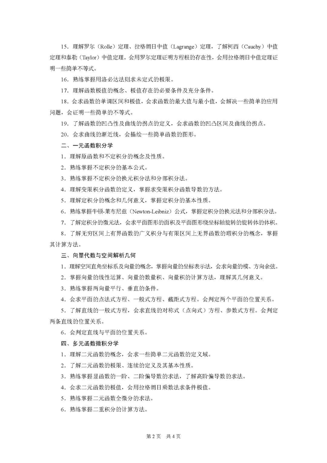
高等数学




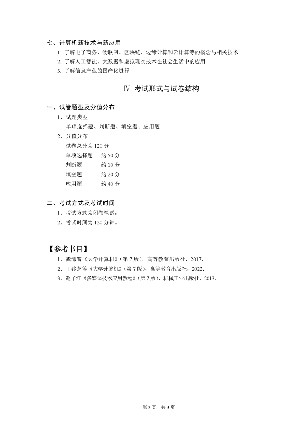
计算机基础



责任编辑:李远山




发言请遵守新闻跟帖服务协议

