“小学数学试卷太难”冲上热搜!家长看完崩溃,数学老师直呼“我都写不完”……
2025-01-10 11:27:17 来源: 新闻晨报
1月9日,深圳“南山因为期末试卷太难延时20分钟”冲上热搜。原因是题目过难,四年级数学考试延长20分钟。
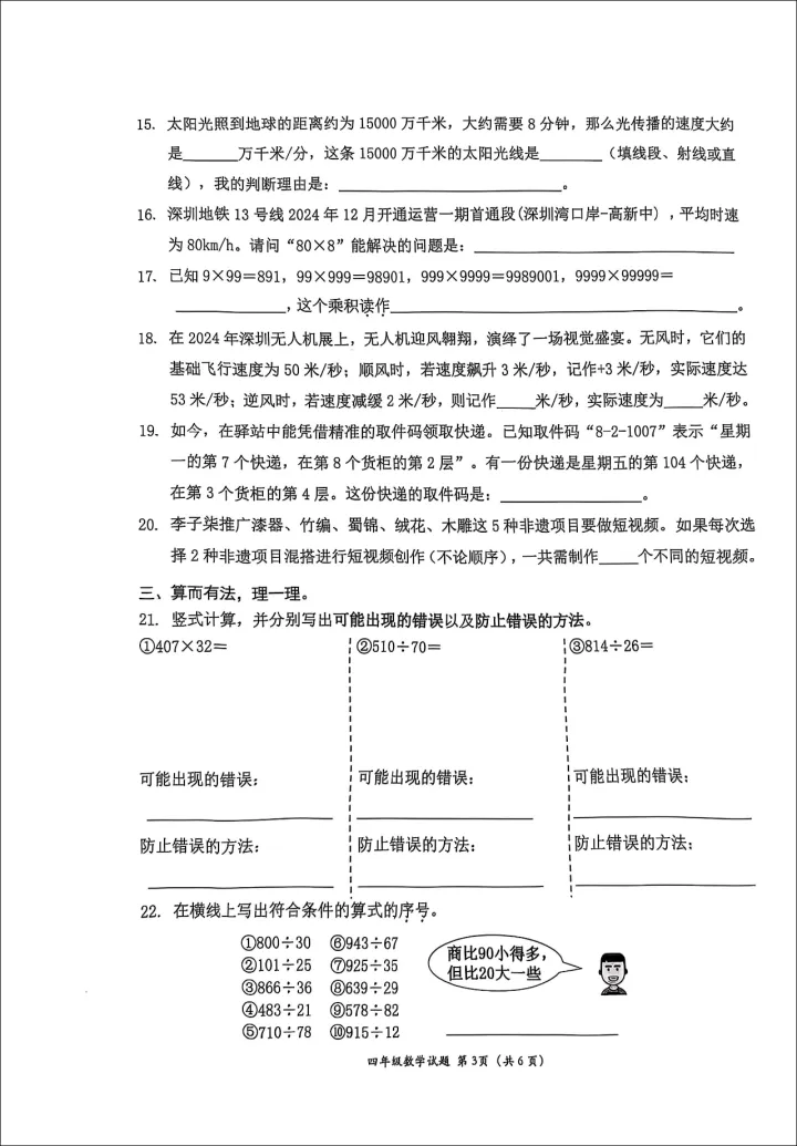
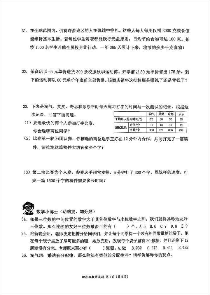
不少家长看完深圳南山四年级数学期末试卷后不淡定了,原计划考试时间90分钟,一共36道题,整整6页A4纸,仅算一下时间,平均每道题150秒钟,即两分半钟一道题。这两分半钟,四年级的学生需要读题、理解、思考、计算、书写。不少中学数学老师纷纷感慨:“别说小学四年级学生了,我都写不完!”






此话题在家长群里也吵翻天了,大部分家长表示自己看完题后很崩溃,不知道接下来娃的数学到底该如何学?三年级家长许女士表示,这些题她自己都看不下去,更别说小学生。“我觉得现在就是矫枉过正了,我们这是考数学,不是考语文。”
网名为“躲藏的卡通车”的网友表示,自己是清华大学毕业,看完深圳南山这张数学试卷后,“建议别出了!”他表示,自己看完这份试卷后特别气愤,“不要觉得大语文时代就可以搞几个成语、几段古文扯到数学卷子上,觉得提升了试卷水平,真正的数学永远凝练在简洁的几段符号中,而不是散在一堆没有用的文字信息中。”此番观点引来不少点赞。
数学老师:
凡事要有度,否则形式大于内容
记者采访了国家级骨干教师、中国数学奥林匹克高级教练黄东坡,他看完这份数学试卷后也表达了同样的观点:“情境化、跨学科、增加阅读量,这是新中考新高考的新特点,但凡事要有度,否则只有形式而脱离学生的学习实际、能力水平和思维状况。”黄东坡指出,找到适量阅读与高阶思维的契合点,且突出对数学本质的考查才是正道,否则只能是形式大于内容,热闹一时。
黄东坡补充道,小学数学除了计算、推理、数据分析等关键能力的培养,还需从小培养孩子的阅读理解能力、信息整合能力、批判思维能力和语言表达能力。

广州一重点中学数学名师周老师看完深圳南山小学四年级的数学题后表示,整张卷子阅读量太大,这会导致学生在有限的考试时间内无法完成所有题目,影响学生正常发挥。
周老师表示,为了适应情景化和生活化,在数学试题里出现两三道贴合生活场景的数学题无可厚非,但不能整张试卷全是这样的题。“对于小学生而言,数学学习要重视计算能力的培养,确保学生在计算运算等方面能够过关,为后续的数学学习打下坚实的基础。”
周老师指出,数学题目可以适度地与生活实际相结合,如小学高年级学生可以学习一些与购物打折、年龄问题等相关的数学应用,这有助于训练学生的思维,“但不应过度生活化,不应为了生活化而强行将所有数学概念套入生活场景,这样反而会增加学生的负担,不利于数学本质的理解和掌握。”
责任编辑:赵秋云




发言请遵守新闻跟帖服务协议

