多个网约车平台降抽成,司机称跑长单的收入能更高,专家:需结合长效机制保障实施效果
2025-08-20 21:01:32 来源: 九派新闻
8月15日晚,滴滴出行、曹操出行、T3出行等多家网约车集体发布降低抽成通知,其中滴滴出行、T3出行都将最高抽成降低至27%,曹操出行则降低至22.5%。
中国消费经济学会副理事长、北京工商大学商业经济研究所所长洪涛表示,网约车平台降低抽成比例是维护市场健康生态的有效举措,但需结合长效机制保障实施效果。
“平台降低抽成比例对提升司机接单意愿有一定作用,特别是在短期具有积极作用。”洪涛称,但司机实际收入受多重因素影响,包括动态抽成、奖励机制(如冲单奖)、附加费等。
【1】多个网约车平台发布降低抽成通知
滴滴出行宣布将通过三项新举措,多维度降抽成。分别为:降低每笔订单的最高抽成;上线“返佣宝”,即月完成50单及以上的司机月均抽成上限不超过25%;降低高抽成订单比例。

滴滴表示将在今年年底前,把每笔订单最高抽成上限从29%降至27%,超出27%的部分将随单返还。
同时,针对每月在平台完成订单达到50单的司机,将通过“返佣宝”保障其当月月均抽成上限不超过25%,超过部分将在次月自动返还至司机账户。该功能及新版司机账单目前已在21个城市试点,后续将在全国其他城市陆续试行上线。
此外,在降低每笔订单最高抽成上限的基础上,滴滴致力于提升司机收入,通过主动加大补贴力度、优化派单等方式,优化抽成分布结构,重点解决个别高抽成场景问题,在年底前进一步降低高抽成订单比例。
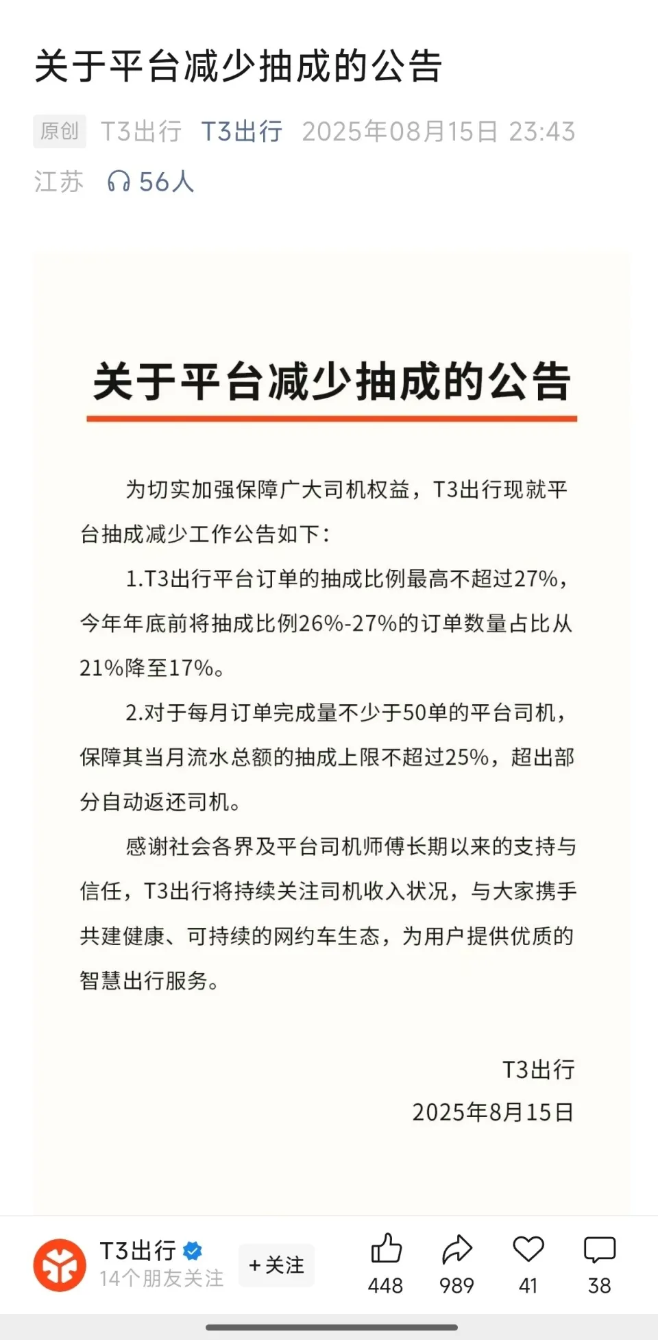
同日,T3出行发布公告称,平台订单的抽成比例最高不超过27%,今年年底前将抽成比例26%-27%的订单数量占比从21%降至17%。对于每月订单完成量不少于50单的平台司机,保障其当月流水总额的抽成上限不超过25%,超出部分自动返还司机。

曹操出行亦发布公告表示,曹操出行APP、小程序订单的抽成比例上限将由原来的22.7%下调至22.5%,主动将发展红利更多分享给司机。

18日,高德打车表示,高德打车联合网约车平台合作伙伴,支持司机权益保障。一是推动不少于80家合作网约车平台的抽成比例上限不超过27%(含高德平台向合作网约车平台收取的信息服务费,司机收入不低于乘客实付费用的73%),惠及超百万司机;二是高德打车信息服务费上限全部降至9%,并通过减免佣活动、专项奖励等方式推动合作平台综合成本降低2%;三是督促合作网约车平台落实抽成上限承诺,配合主管部门监督曝光。
【2】网约车司机:降低最高抽成有利于多跑长途单的司机增加收入
九派新闻就多家网约车平台降低抽成比例举措咨询了多名网约车司机。
其中滴滴司机刘师傅(化姓)表示,他是一名专职网约车司机,每天工作时间为早上8点至晚上8点,一个月休息4天。其认为降低抽成短时间内对自身影响不是特别大。
刘师傅介绍,平均每个月他的到手收入为1万元左右,平台的抽成比例大约在20%。
“我主要跑城市里的小单,很少会接到最高抽成的100块钱以上的大单。”刘师傅说,他接到的顾客,很多会使用优惠券,而使用优惠券后,平台的抽成会固定在10%左右,不会再增加也不会降低。
刘师傅认为,降低最高抽成比例、保证月均抽成不高于25%,长期会更有利于多跑长途单的司机增加收入。
兼职跑T3出行的小陈(化名)会在每天晚上下班后,跑4小时的网约车。每次跑之前,他都会在平台上买免佣卡,“免佣卡13块钱一张,一天能买两张,4个小时内免收佣金。”
小陈说,买免佣卡后,跑单赚到的免去抽成部分的费用,都高于免佣卡的13块,“没有过赚不回来的情况,有时候一单就可以赚回来。”
他曾查过后台,如不买免佣卡,每月平台的平均抽成比例在20%左右。小陈认为,平台降低抽成比例,能利好全职网约车司机。
【3】专家:降抽成是维护市场健康生态的有效举措,需结合长效机制保障实施效果
中国消费经济学会副理事长、北京工商大学商业经济研究所所长洪涛表示,降低抽成比例是维护市场健康生态的有效举措,但需结合长效机制保障实施效果。
“网约车平台降低抽成比例对提升司机接单意愿有一定作用,特别是在短期具有积极作用。”洪涛称,司机实际收入受多重因素影响,包括动态抽成、奖励机制(如冲单奖)、附加费等,单纯降低基础抽成可能难以显著提升实际收入。
而多家网约车平台(如滴滴、T3出行、曹操出行)通过降低抽成比例、优化派单机制等措施,可以有效缓解司机收入波动的问题。如滴滴将订单最高抽成上限从29%降至27%,并推出“返佣宝”政策,对完成50单以上的司机次月返还超额抽成。此类政策可以保障司机收入的稳定性,透明化的账单则可以提升司机的信任度。
洪涛表示,总体而言,降低抽成比例直接提升了司机收入透明度,但实际效果受平台运营策略、司机接单量及市场供需关系影响。
责任编辑:熊世华




发言请遵守新闻跟帖服务协议

