重庆两所专科院校拟合并升本科!正在公示→
2025-09-23 11:41:00 来源: 新重庆-重庆日报
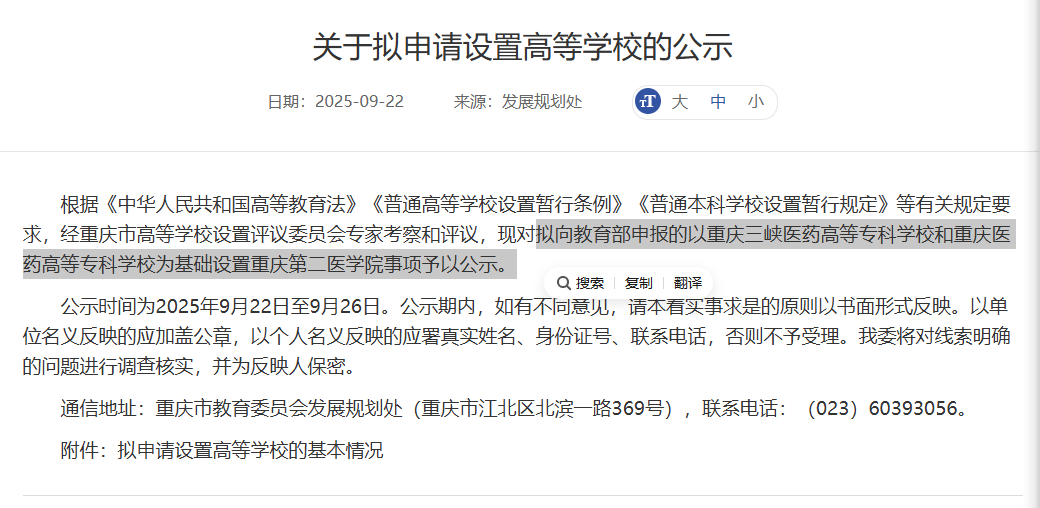
9月22日,重庆市教育委员会发布《关于拟申请设置高等学校的公示》,如下:
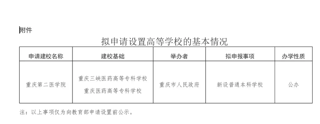
根据《中华人民共和国高等教育法》《普通高等学校设置暂行条例》《普通本科学校设置暂行规定》等有关规定要求,经重庆市高等学校设置评议委员会专家考察和评议,现对拟向教育部申报的以重庆三峡医药高等专科学校和重庆医药高等专科学校为基础设置重庆第二医学院事项予以公示。公示时间为2025年9月22日至9月26日。


据两所学校的官网介绍,重庆医药高等专科学校位于重庆大学城,办学历史悠久。1948年春创建于山东省广饶县,为中国人民解放军华东野战军第一后方医院卫生学校。1950年春,学校随中国人民解放军第二野战军解放大西南进川入渝,落户重庆。
重庆三峡医药高等专科学校位于重庆万州区,创建于1951年,2006年由重庆市万州卫生学校和重庆市万县中医药学校合并升格而成,是三峡库区唯一独立设置的全日制公办医药卫生类高等院校。学校设有9个教学院部,3个教学科研机构,拥有直属附属医院3所,非直属附属医院8所。
责任编辑:熊世华




发言请遵守新闻跟帖服务协议

