毒株变了!甲型H3N2来袭,多数人抵抗力较低!打流感疫苗还有用吗?
2025-11-06 11:42:57 来源: 荔枝新闻
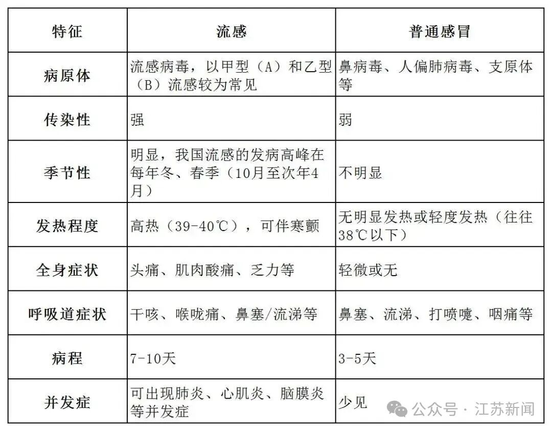
秋冬季,流感又来了!今年还“换装”了:
据中国疾病预防控制中心发布的流感监测周报显示,第41周(10月6日~10月12日)检测出的流感病毒阳性标本中,甲型H3N2毒株已成为主流。

去年流行的主要毒株是H1N1,今年换成H3N2,这意味着公众对H3N2的免疫力相对较低,今年流感季感染人数或将增加。
甲型H3N2是什么病毒?
H3N2并不是新面孔,早在1968年,它就以“香港流感”之名首次大规模暴发,波及全球至少55个国家和地区。此后,它并未消失,而是像“换季新装”一样,周期性变异、卷土重来,成为流感季的常客。作为一种主要的甲型流感病毒,H3N2引起的典型症状包括:高热、咽喉痛、咳嗽、全身肌肉关节酸痛。
“不同的时期,流行的毒株不太一样,这段时间H3N2占有优势毒株,相对来说,与H1N1比的话,它的毒性稍微大一些,症状稍微重一些,咽痛、包括肌肉酸痛更明显一些。”南京市第二医院汤山院区感染性疾病二科主任池云表示。

流感疫苗“配方”更新!
防护H3N2更精准
11月3日,中国疾病预防控制中心发布《中国流感疫苗预防接种技术指南(2025-2026)》。
新版指南明确,与上一年度相比,本年度对甲型 H3N2 流感病毒亚型疫苗组分进行了更换。这意味着,保护将更精准。
指南建议所有≥6月龄且无接种禁忌的人每年接种。
池云说:“一老一少,尤其是2岁以下的小孩,还有65岁以上的老人,尤其是有一些基础疾病的,包括肺部的基础疾病,更要关注,这些人感染的话,症状相对重,甚至引起一些并发症,包括肺部感染,预防最主要还是打疫苗。”
此外,流感病毒主要攻击肺部和心脏,如果出现高热不退、胸闷、气喘、心慌等症状,要高度重视,及时就医,在医生指导下服用抗病毒药物,48小时内用药效果最好。
目前网上相关的甲流检测试剂盒热卖,真的有用吗?池云提醒,“流感的这个试剂盒,要滞后一些,往往在早期的时候,它可能是阴性的,而且它阳性率没有那么高,建议大家关注自己的症状,觉得吃不消的时候还是尽早到医院。”池云提醒。
江苏疾控也发布最新提醒,11月进入深秋,季节转换,气温变化大。在添衣保暖的同时,重点关注秋冬季常见肠道传染病以及呼吸道传染病等,包括诺如病毒感染性腹泻、流感、猩红热、水痘等。
江苏广电总台荔枝新闻中心记者丨汪乐萍 林昱
综合| 江苏疾控 苏州健康
责任编辑:张炬




发言请遵守新闻跟帖服务协议

