那些取消限购后的城市,房价如何变化
2024-05-11 07:19:30 来源: 上观新闻 听新闻
5月9日,杭州、西安接连宣布全面取消住房限购。
这两座城市取消限购,也意味着在全国21个超大特大城市中,目前仅有上海、北京、深圳、广州和天津仍有限购政策。

取消限购开启近一年,已有两波高潮
这场取消限购潮最早可以追溯到2022年年底,东莞和佛山打响了全面取消限购的第一枪。
这两座城市已经属于特大城市,但行政级别不高,引起的关注并不高。
直到2023年7月24日,中央政治局会议提出,要适应房地产市场供求关系发生重大变化的新形势,适时调整优化房地产政策,因城施策用好政策工具箱。
会议释放的相关信号,推动了第一波取消限购潮。
当年8月,南昌、嘉兴最先提出全面取消限购。
随后短短一个月时间里,共有12个城市全面取消限购,其中有7个省会城市,包括南京、济南、郑州、合肥、武汉等经济规模较大的省会,还有大连、青岛两座非省会特大城市,宁波、无锡等经济强市。
9月,天津、西安、长沙、成都等4个城市出台放开限购区域、限购面积等松绑政策。
此后的10月到2023年年底,又有太原、昆明、厦门等省会城市和副省级城市跟进全面取消限购。
同时长沙、深圳继续放松限购政策,杭州、北京在这波取消限购潮下第一次提出放松限购政策。

今年,第二波取消、放松限购潮开启。
信号同样来自会议。
2024年1月26日,住建部在城市房地产融资协调机制部署会上强调,支持各城市因地制宜调整房地产政策,“充分赋予城市房地产调控自主权”。
1月30日,苏州提出全面取消限购,几乎是非一线、非省会城市中最后一个提出全面取消限购。
4月,长沙,成都全面取消限购;5月杭州、西安全面取消限购。
期间,一线城市放松限购的政策信息也在频繁发布。
1月30日,上海正式出台放松限购政策,提出非本市户籍单身满足5年社保缴纳可在外环外购房。
2月以来,北京、深圳更是分别发布了3次和2次放松限购政策,不断释放积极政策信号。
第二波虽然涉及的城市数量没有第一波多,但参与松绑、取消限购的城市“分量”越来越重。
取消限购,大部分城市房价尚未回升
取消限购,楼市是否立刻会回暖?
以南京、郑州、合肥、厦门、无锡等5个城市作为观察样本,可以发现,自2023年8月的取消、放松限购潮以来,这些城市的房价并没有回升。
2023年第三季度,无锡、合肥的二手房价格同比跌幅为2%到3%,今年一季度,无锡二手房价格跌幅已跌至4.4%到6.5%,合肥则在4.9%到6.4%。
郑州、南京、厦门自2023年以来的二手房价格同比变化也处于负增长。今年3月,郑州、南京、厦门的二手房的同比下跌幅度分别达到8.2%、9.5%和9.6%。

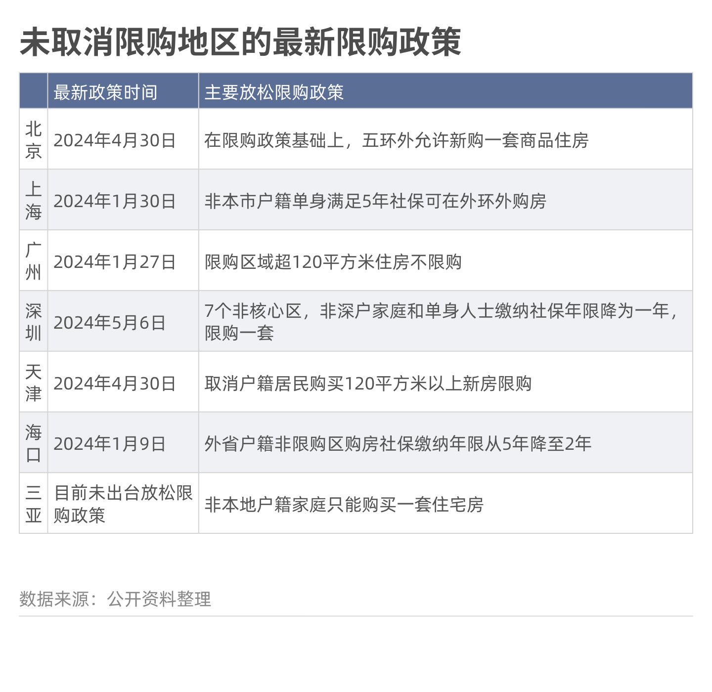
没放开限制的6地,房价跌了吗
全国范围内,目前仅有北上广深、天津和海南省6个地区未全面放开限购。
这些限购区域基本上都在核心城区维持着原有的限购政策,放松限购措施主要在非核心城区展开。
北京、上海的限购政策是最为严格的,其次是深圳。海南则仅有海口、三亚两市的限购政策较严格。

这些还未取消限购的地方,楼市变化呈现出怎样的趋势?
上海、北京今年以来的样本住宅平均价同比仍是正增长的。尤其是上海,今年4月房价同比增长了3%,为近10月来最大增幅。
海口和天津从去年12月到今年1月,样本住宅平均价也实现了明显的同比正增长,并且增长在今年一季度和4月保持稳定,在1.3%左右。
广州、三亚的房价变化幅度一直不大,广州大部分月份保持在1%以下的同比微增,三亚在限购政策严格而需求减弱的情况下,样本住宅平均价以每月0.3%左右的跌幅缓慢下降。
值得注意的是深圳的样本住宅平均价在近10月一直处于较明显的负增长,每月跌幅在1%到2%之间。
自去年7月以来,深圳也是一线城市中出台放松限购政策最为频繁的城市,未来限购放松力度或有可能继续加大。

不过,这些城市的二手房销售价格指数并不景气。

整体楼市与二手房市场的温差,也意味着在这些限购城市,房地产市场的分化仍在不断加剧。
作者:何书瑶
责任编辑:邓旻璐




发言请遵守新闻跟帖服务协议

