节日提醒 | 重庆大学附属中心医院多项举措保障市民平安过节
2026-02-15 20:00:33 来源: 第1眼TV-华龙网
春节期间,重庆大学附属中心医院(重庆市急救医疗中心)医护人员将始终坚守在第一线,做好随时应对突发状况的准备,为全市人民身体健康和生命安全保驾护航。
“渝视救”视频120系统
如遇突发疾病和受伤,建议市民立即拨打120急救电话求助。我市120急救电话除了传统电话呼叫模式外,增加了视频120功能。市民可以在120救护车到达之前,在急救医生的视频指导下开展自救互救,为专业医疗救护争取时间,最大限度挽救患者生命。

重庆市120指挥调度中心提醒市民,紧急情况下可以微信搜索“渝视救”小程序直接进行120视频求救。
市民在拨打120电话时,如调度员判断患者病情需要急救处置,将会发送短信链接至拨打者手机。点击该链接,可直接启动视频通话,调度员通过视频可直观了解患者病情、进行判断及对呼救者进行准确有效的救治指导,还可以向呼救者发送急救标准操作视频,为现场急救的实施提供有效科学的方法和手段。

高速备勤
春节期间,为确保高速公路交通事故中的伤员能在第一时间得到救治,医院将在G65包茂高速南川收费站和鱼嘴服务区设置备勤点。
除正常在医院值班、应急值班的医护人员外,单独安排的120救护车、医护人员将在备勤点现场值守,随时准备执行周边所有道路交通应急救援任务。
门急诊正常开诊
节日期间,急诊部24小时全天候提供服务,从人员、物资等方面都已做好各项准备,不仅能第一时间抢救急危重症患者,也能保证有批量伤员需要救治时,能保证患者都能得到及时救治。
节日期间,医院门诊将正常开诊。全院所有科室都将安排高级职称专家及医护人员值守,随时准备救治来院患者。如遇患者需会诊或专科治疗,相关科室值守人员将在第一时间赶到急诊抢救室、参与救治。
门诊部副主任徐斌表示,入冬以来,因上呼吸道感染导致慢性疾病加重的患者较多,门诊量有小幅增加。门诊已通过分时段预约,自助缴费等措施,减少了患者排队等候的时间,门诊一站式服务中心节日期间也将持续为患者服务。
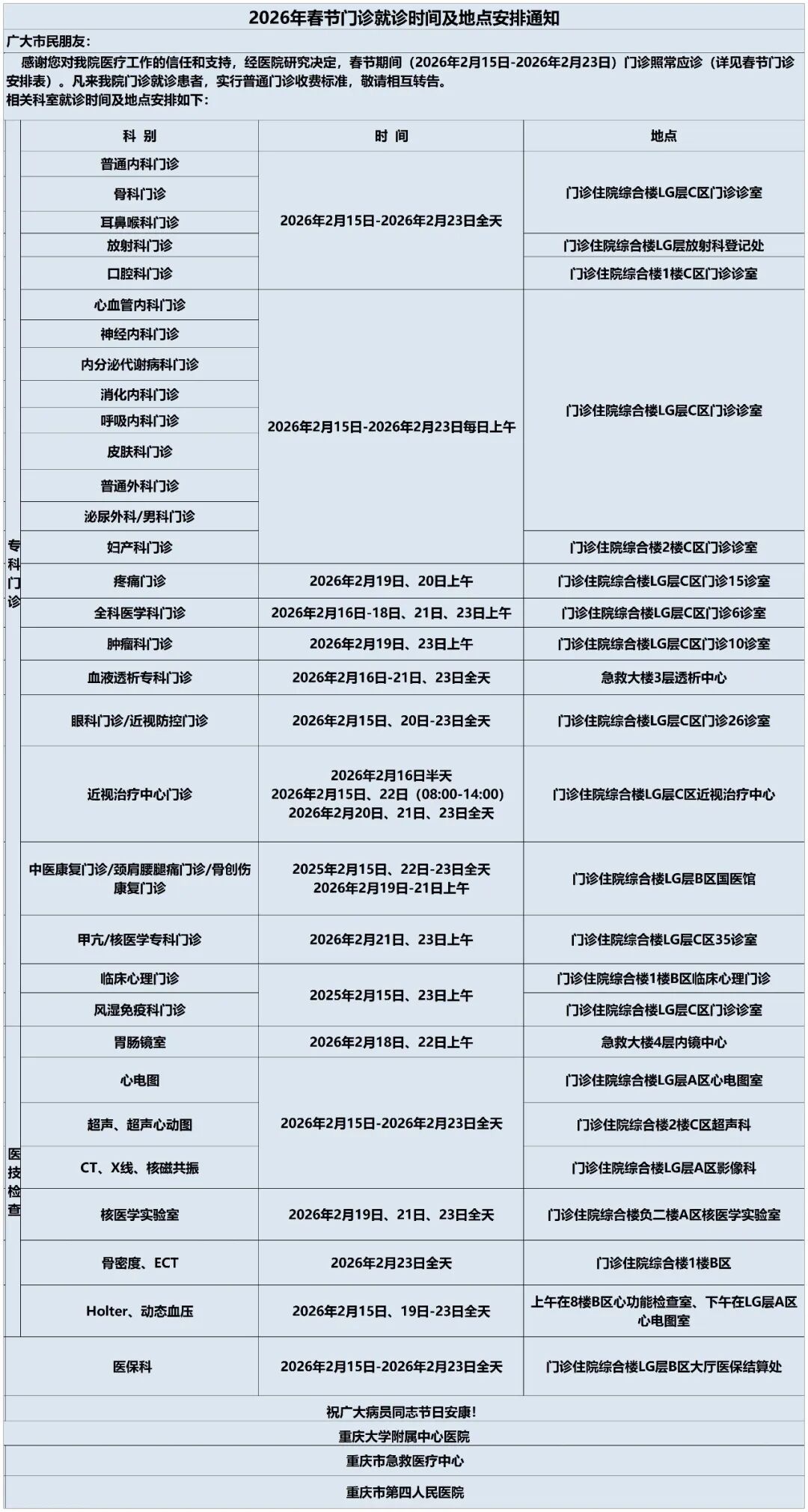
2026年2月15日-2026年2月23日门诊照常应诊,凡来我院门诊就诊病人,实行普通门诊收费标准,敬请相互转告。(具体时间安排如下表)

节日健康提醒
“按照以往春节救治的数据显示,心脑血管疾病、消化道疾病、意外创伤、呼吸道疾病、酒精中毒高发。”急诊部主任艾山木提醒广大市民,节日期间少熬夜,规律作息饮食,少吃高脂肪食物,有慢性基础疾病人群要遵医嘱用药,控制病情,一旦出现胸闷、心慌、头晕、肢体无力或其他明显不适症状时应及时就医,他特别对三类疾病进行了预防提醒。
预防呼吸道感染性疾病
2025年11月以来,我国呼吸道感染性疾病以季节性流感为主,还有鼻病毒、肺炎支原体、呼吸道合胞病毒、腺病毒等多种呼吸道病原体叠加传播,随着春节期间人员流动性增加,仍存在多种呼吸道传染病疫情传播风险。
(1)采取日常防护措施可有效减少流感等呼吸道感染性疾病的感染和传播,包括:保持良好的卫生习惯,咳嗽或打喷嚏时,用纸巾、毛巾等遮住口鼻;勤洗手,尽量避免用手触摸眼、鼻或口;均衡饮食,适量运动,充足休息等。
(2)建议乘坐飞机、火车、长途车、轮船、地铁、公交车等公共交通工具时佩戴口罩;老年人、慢性基础疾病患者、孕妇等前往室内公共场所时要佩戴口罩。
(3)避免近距离接触流感样症状患者,流感流行季节尽量避免去人群聚集场所;出现流感样症状后,患者应居家隔离观察,接触家庭成员时戴口罩,减少疾病传播;流感样症状患者去医院就诊时,患者及陪护人员要戴口罩,避免交叉感染。
(4)接种流感疫苗是预防流感最有效的手段,可显著降低接种者罹患流感和发生重症的风险。推荐孕妇、6月龄-5岁儿童、60岁及以上老年人、慢性基础病患者等流感高风险人群、6月龄以下婴儿的家庭成员和看护人员、医务人员等接种流感疫苗。
预防食物中毒
节假日期间,聚餐和在外就餐机会增加,食物中毒风险也相应增加。我国以微生物所致食物中毒最为多见,野生菌、野生植物等其他中毒也时有发生。
(1)注意勤洗手,尤其是饭前便后、加工食物前。
(2)选择新鲜、安全的食品原料,加工时要注意生、熟分开。
(3)外出就餐时,注意选择正规、卫生条件好的饭店或餐厅。
(4)不吃未烧熟煮透的食物,不吃不干净的水果和蔬菜,不吃来历不明的食物,不吃不明野生菌及野生植物。
预防一氧化碳中毒
我国非职业性一氧化碳中毒的高发季节为冬春季,与燃煤取暖季节一致,主要发生场所为家庭,最近兴起的“围炉煮茶”也成为一氧化碳中毒的高发场景。它主要危险因素包括在通风不良的环境中使用煤炉、炭火、土炕、火墙等取暖,燃气、煤气热水器使用、安装不当或质量不合格,煤气灶或煤气管道发生气体泄漏等。此外,使用炭火、燃气、煤气的餐馆、宾馆,使用小型油、汽发电机的车库、地下室,以及密闭的空调汽车内也是高危场所。
(1)在寒冷季节如有条件尽量选择集中供暖。使用煤炉或炭火等取暖设备、燃气或煤气热水器、燃气或煤气或炭火灶具、小型油或汽发电机时,应保持良好的通风状态,最好安装一氧化碳探测器,并定期检查维护。车辆停放在车库、地下室时,不要让汽车引擎持续运转;车在停驶时,不要长时间开着空调,也不要躺在门窗紧闭、开着空调的汽车内睡觉。
(2)一旦发生非职业性一氧化碳中毒,应立即开窗通风,迅速关闭煤气、燃气、炭火等设施设备,同时迅速将中毒者转移至空气新鲜、通风良好处并注意保暖。尽快拨打120急救电话,尽早进行高压氧舱治疗。对于出现呼吸及心跳停止的危重患者,应立即给予人工呼吸和心脏按压。(院方供稿)
责任编辑:薛传真




发言请遵守新闻跟帖服务协议

